在2020年版《中华人民共和国药典》中,血液制品(Blood Products)被定义为源自人类血液或血浆的治疗产品,例如人血白蛋白、人免疫球蛋白、人凝血因子等。
就我国血制品当下的状况而言,通常所说的血制品主要是指血浆蛋白制品。人血浆里,血浆蛋白质占比达7~8%,其含量处于60~80g/L 之间。如今,人们已经知晓,人血浆中包含大约200多种各具独特生物功能的血浆蛋白质成分。
为了高效利用珍贵的血浆资源,现代工业已具备对20多种血浆蛋白成分进行分离纯化的能力。在经过严格的病毒灭活处理之后,能够制造出各类血液制品。这些制品在临床预防和治疗各种疾病方面安全性出色、有效性高、疗效确切,是其他药物所无法替代的。
血液制品市场需求十分旺盛,迫切需要加大纯化生产的力度。当前已有多种纯化技术被应用于血液制品的分离纯化流程之中。其中,低温乙醇法仍是血浆蛋白分离规模化生产的根基。不过随着分离工艺的持续演进,层析技术的重要性愈发凸显,在层析技术里应用最为广泛的当属离子交换层析介质和亲和层析介质。
低温条件下,不同蛋白在不同浓度乙醇中溶解度不同,通过改变乙醇浓度、温度、pH值可得不同组分,沉淀后离心,所得的上清与沉淀可再重复以上操作。
离子交换层析根据不同蛋白带电性的差异进行纯化。在血浆经除盐处理或乙醇冷沉后的组分,以适宜的pH值、离子强度流经离子交换填料,通过改变溶液条件(pH、盐浓度)吸附与洗脱蛋白,从而达到分离的目的。大多数血液制品均可试用离子交换层析。离子交换层析在去除内毒素方面具有优势。
亲和层析根据生物分子间特异性吸附原理分离蛋白。目的蛋白可经偶联特异性配基(例如肝素、赖氨酸、明胶等)的填料纯化,带有Fc-tag或含抗体成分的血浆蛋白可使用Protein A亲和填料,高纯度与高收率二者兼得。
凝胶过滤层析根据蛋白分子量的差异纯化蛋白,常用于血浆蛋白分离第一步脱盐,以及最后一步精纯的过程中,可显著去除HAV病毒(Hepatitis A virus, HAV )。
扩张床层析兼具流化床与固定床的特点。根据待分离组分,按特定流速自下而上流经层析柱,小分子流穿,随后通过调节溶液流速、pH、盐浓度等条件,依次洗脱相对分子质量及电荷不同的各组分,达到先分层后分离的效果。
层析技术的应用,从根本上改善了血液制品步骤繁琐、分离时间长、分离效果差、自动化程度低等缺点,有效地提高了原料血浆的利用率及产品质量,丰富了产品的种类。
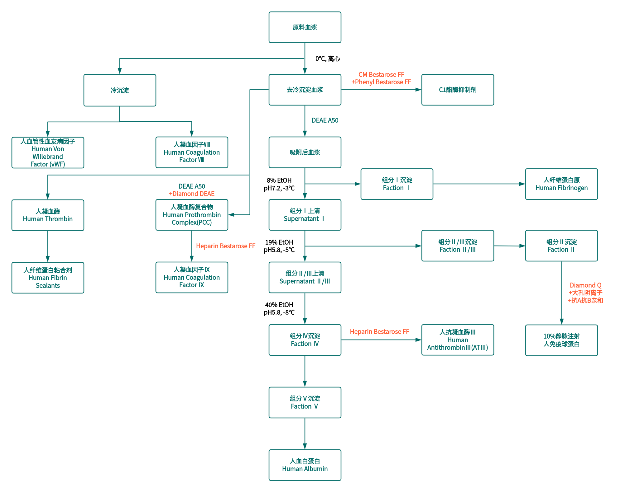
以下是低温乙醇法结合层析工艺制备各类血浆蛋白的工艺总览图:
Fig.1 低温乙醇法结合层析工艺制备各类血浆蛋白工艺总览图
免疫球蛋白(IgG)是血液中除白蛋白外最丰富的蛋白,占血液总免疫球蛋白的75%,是与体液免疫应答相关的主要免疫球蛋白。其作为参与机体对抗感染的主要分子,具有与病原体或毒素结合、激活补体、加强吞噬作用的杀伤作用,并具有启动过敏反应和减轻移植器官排斥的能力,是临床应用中使用最广泛的免疫球蛋白。
人IgG分子量150kD,等电点5.8~7.3。静脉注射人免疫球蛋白(静丙)产品经过多代发展,制备工艺不断改进,以往第三代静丙工艺采用低温乙醇法结合阴离子层析进行,IgA、凝集素等杂质含量高,容易引起临床不良反应。
目前国内企业自主研发的第四代静丙产品,纯化工艺采用低温乙醇法结合2步阴离子+抗A、抗B血凝素亲和层析进行。多步层析有效提高产品纯度,吸附去除AIbumin(白蛋白)、IgA、IgM和抗A、抗B血凝素,降低过敏反应和溶血风险;制备过程病毒去除/灭活采用辛酸沉淀+低pH孵育+20nm纳滤,充分保证病毒安全性。
第四代静丙纯化第一步层析推荐采用博格隆Diamond Q强阴离子交换层析填料。面对血浆这类粘稠料液,该填料压力流速表现依然优秀,可放大性高,载量接近200mg/mL左右,收率>95%。
Fig.2 四代静丙层析工艺流程
人凝血酶原复合物(Prothrombin Complex Concentrate,PCC)是几种凝血因子的复合物。PCC主要含有4种维生素K依赖的凝血因子,即凝血酶原(FⅡ)、抗乙型血友病因子(FⅨ)、凝血酶原(FⅩ)和凝血酶原转化因子(FⅦ)。因此PCC被广泛用于治疗凝血因子(FⅡ、FⅦ、FⅨ和FⅩ)获得性缺乏相关疾病。目前PCC的工业纯化方式主要为从去冷沉淀血浆中采用低温乙醇法结合阴离子层析进行纯化。
人凝血因子Ⅸ为参与人体内源性凝血过程非常重要的一种蛋白。当血浆中人凝血因子Ⅸ含量或活性大幅下降时,将导致人体无法进行正常的凝血,从而引发B型血友病。
人血Ⅸ因子分子量56kD,等电点>5。一般从去冷沉淀血浆中采用层析工艺进行制备,先经过DEAE A50凝胶吸附Ⅱ、Ⅶ、Ⅸ、Ⅹ凝血因子,换液后推荐使用博格隆Diamond DEAE弱阴离子交换层析填料,采用结合洗脱模式,低盐洗杂除去结合力弱的部分杂质凝血因子,随后提高盐浓度洗脱得到Ⅸ因子粗品。粗纯液中经过超滤或者透析换液后进行S/D处理,灭活病毒。之后利用博格隆Heparin Bestarose FF肝素亲和填料进行纯化,洗脱产品比活力>110IU/mg。
和人凝血因子IX层析工艺流程_1739154702_WNo_687d1052.png)
Fig.3 (PCC)和人凝血因子Ⅸ层析工艺流程
抗凝血酶ATⅢ是人体内最重要的生理性抗凝蛋白,约占抗凝系统总活性的70%,参与维持体内凝血与抗凝系统的动态平衡。
肝素钠可以与ATⅢ结合,从而增强后者对活化的Ⅱ、Ⅸ、X、Ⅺ和Ⅻ凝血因子的抑制作用。因此,目前ATⅢ普遍利用肝素亲和填料从采用低温乙醇法制备的Ⅰ上清或者Ⅳ沉淀进行纯化,一步层析既可得到较高纯度的ATⅢ产品。
层析工艺流程_1739154742_WNo_687d675.png)
Fig.4 (ATⅢ)层析工艺流程
C1酯酶抑制剂对补体、纤溶、凝血、激肽四大系统都有抑制作用,承担了体内90%的FVIIa灭活作用。目前工业化的制备方案可以从去冷沉淀血浆中采用离子+疏水填料进行纯化。
具体制备方案为以去冷沉淀血浆为原料,首先可采用博格隆 CM Bestarose FF弱阳离子交换层析填料进行初步纯化,随后使用Phenyl Bestarose FF(HS)疏水层析填料进行进一步纯化,纯化样品经过脱盐后采用巴氏消毒和纳米膜过滤去除病毒,经过配制、除菌过滤和冻干后得到成品。

Fig.5 C1酯酶抑制剂层析流程
人血清白蛋白是人血浆中最丰富的蛋白质,占血浆总蛋白的50~60%,浓度达38~48g/L,是人体血浆中最主要的蛋白质,维持机体营养与渗透压,在机体中具有重要的生理功能。
HSA(Human Serum Albumin, HSA)属于一种单链无糖基化蛋白质,组成为585个氨基酸,分子量是66.5kD,等电点介于4.7~4.9。1946年,Cohn等公开发表了低温乙醇分离白蛋白工艺,被称为Cohn 6法。1962年,瑞士红十字会的Kistler和Nitschmann对低温乙醇法进行改进,建立了Kistler-Nitschmann法。此后,人血白蛋白的制备工艺不断发展,层析技术和压滤技术使白蛋白的纯度和收率得到提高,病毒灭活工艺的加入确保了人血白蛋白的病毒安全性。
Blue Bestarose FF是博格隆推出的白蛋白亲和层析填料,是一种以琼脂糖为基架,Cibacron Blue 3GA为配基的亲和介质,具有物理及化学性能稳定、配基不易脱落、使用寿命长、应用范围广等特点。这种介质不仅能通过特异的相互作用与蛋白质结合,也可以通过电荷以及疏水等作用与蛋白质进行非特异性结合。
Blue Bestarose FF已被广泛应用于各种蛋白质的分离纯化领域,如脱氢酶、激酶、转移酶、血清白蛋白、干扰素及血浆蛋白等,可以特异性结合白蛋白,用于血浆来源的白蛋白或重组白蛋白的捕获。
人凝血Ⅷ因子的制备:采用冷沉淀为原料,经过Tris缓冲液抽提后,利用氢氧化铝凝胶或者粉末进行吸附,经过S/D处理后采用合适的阴离子填料进行纯化,洗脱液经过处理后得到终产品。
人纤维蛋白原的制备:可以利用Ⅷ因子制备过程中阴离子步骤洗出组分为原料,采用Lys亲和填料纯化纤维蛋白原。
重组血浆蛋白产品目前发展迅速,临床上重要的凝血因子如Ⅶ、Ⅷ、Ⅸ等,其重组产品产量已经超过血源产品。对于重组类血浆蛋白的纯化,例如Fc融合Ⅷ因子,其层析工艺可以参考抗体纯化,可采用Protien A亲和+阴离子+阳离子/疏水层析。
博格隆的填料在Fc融合Ⅷ因子项目上有丰富的临床放大案例。如果构建有His标签可采用Ni亲和填料进行纯化。对于不含标签的重组类产品,可以采用离子+疏水+复合层析的策略进行。
结语
血液制品的市场需求极为强劲,当下迫切需要大力提升其纯化生产的强度与效率。目前,已有众多纯化技术被广泛应用于血液制品的分离纯化工作流程之中。在这些技术里,低温乙醇法仍是血浆蛋白分离实现规模化生产的重要基石。然而,随着分离工艺的不断发展与进步,层析技术的关键地位日益突显。
在层析技术的各类应用当中,离子交换介质和亲和层析介质的应用范围最为广泛。博格隆精心研发并推出了一系列高效能的层析产品,致力于为血液制品行业打造坚实可靠的解决方案,全力协助相关企业在产品质量提升与生产效率提高等方面取得更大突破与进展。
